一手車訊
全台最親民!
全新CMC J SPACE 8人座旗艦型
搭載LEVEL 2 ADAS
扣除貨物稅10萬優惠,62萬元輕鬆入手無負擔
8人同遊HIGH起來
2025.11.04 作者:吳宗霖

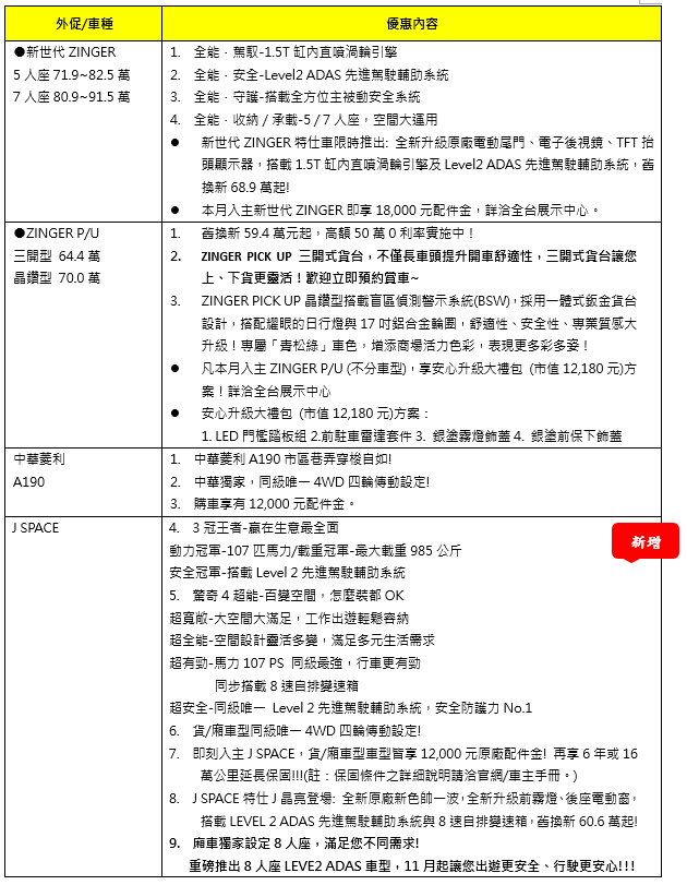
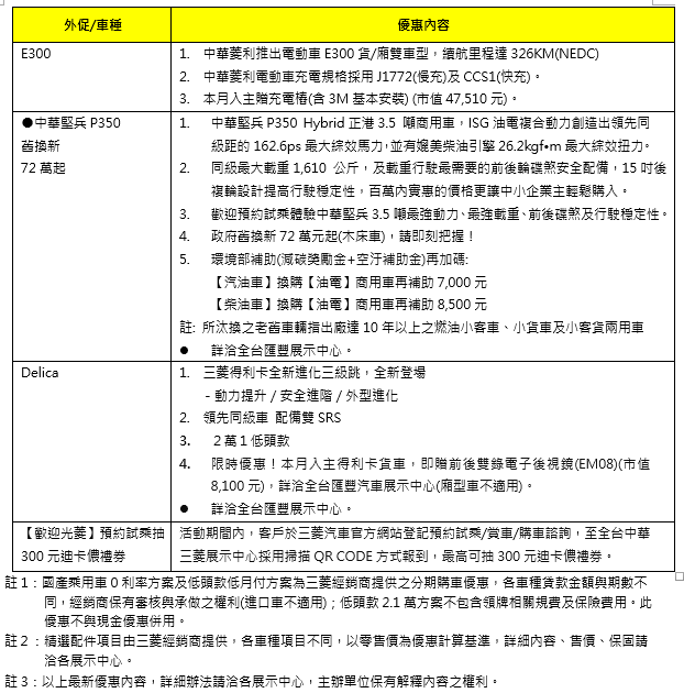
J SPACE自上市以來,深受消費者喜愛,為回應年輕朋友熱愛多人同行、共享旅程的出遊模式,並滿足對8人座LEVEL 2 ADAS先進駕駛輔助系統的需求,CMC全新世代J SPACE再進化,正式推出搭載LEVEL 2 ADAS先進駕駛輔助系統的8人座旗艦型,以市場最親民的8人座售價62萬元(含貨物稅減徵最高10萬優惠),帶給消費者更全面的安全守護與舒適體驗。

觀察自J SPACE上市以來,廂車LEVEL 2 ADAS車型的選購率超過七成,顯示LEVEL 2 ADAS大大滿足消費者對智慧輔助駕駛的強烈需求,本次全新推出之J SPACE 8人座旗艦型較尊貴型增加LEVEL 2 ADAS與後座電動窗配備超值上市,進化為國內8人座車型中最值得入手的新選擇。
為滿足更多消費者的使用需求,全新推出J SPACE 8人座旗艦型,除搭載LEVEL 2 ADAS先進駕駛,更同步推出貼心選購配件:豪華MPV等級的電動側滑門(右側/市價:25,800元),讓乘坐體驗更顯尊榮,只需輕推即可優雅開啟或關閉,前座也可以透過中控台的開關輕鬆操作,展現便利與品味兼具的設計巧思。另可選購電動側踏板(右側/市價:16,800元、雙側/市價:25,800元),車門開啟時會自動展開,讓乘客輕鬆上下車。消費者可依據自身需求,加價選購升級貼心配備,提升日常使用便利性,讓家人朋友一同體驗新世代J SPACE的多功能座駕魅力。




註:
1. J SPACE 8人座旗艦型(CQ358)適用「貨物稅減徵優惠」。「貨物稅減徵優惠」係指貨物稅修正條例第十二條之五內容,包含 (1) 小客車汽缸排氣量 2,000 cc 以下新購買並完成新領牌照登記者,即可申請退還新車貨物稅最高 5 萬元 (2) 同時符合報廢出廠 10 年以上且持有 1 年以上之中古汽車汰舊換新減徵退還貨物稅規定,得再申請退還汰舊換新最高 5 萬元之貨物稅,合計最高可減徵貨物稅 10 萬元。各車型之貨物稅減徵退稅金額應視原徵收貨物稅額而定。減徵貨物稅案件之申請期限、申請程序、應檢附證明文件及其他相關事項之辦法,施行細節依政府實際公佈為準。
2.8人座旗艦型(CQ358)為訂作車,於受訂後45天交車。該車型後座電動窗為經銷商標準選配,保固期間為3年或10萬公里,視何者先到為準。
3. 電動側滑門與電動側踏板為經銷商選購配件,須另行加價購買,保固期間為3年或10萬公里,視何者先到為準。
4. 電動側滑門實際可販售時間,請洽匯豐汽車全台展示中心為準。



相關文章
-
雷克薩斯全新「4WD」廂型車超厲害! 比最頂級版本便宜「510萬日圓」,卻依然配備「豪華內裝」與「大型顯示螢幕」的「三排六人座」設定!...
-
Honda 全新「CR-V」亮相引發熱烈討論! 「世界上最帥!」「比競爭對手還好看」等力挺設計的聲音不斷! 搭載「Accord」...
-
豐田「新 Voxy」訂單湧入! 全長 4.7 米的「剛剛好的迷你休旅車」採用了與 Alphard 相同的高級配色! 受歡迎程...
-
Yamaha「小型運動跑車」引關注! 全長不到4米×超輕量車身令人驚艷!“摩托車風格”外觀+木質內裝超帥氣——「Sports Ride...
-
新車只要16萬元!Yamaha新款輕型機車「JOG E」登場引發熱議! 「這樣就夠用了」「月費有點……」的聲音也出現?全新「電動速克達...
-
「已經不像商用車了!」Toyota新HiAce引發「正反兩極」熱烈討論! 「感覺是正統進化」「『對開式車門』實用性有點……」等聲音也出...
-
新車只要63萬日圓!? 可乘3人的「三輪車」! 每100公里只要150日圓就能跑,還可以用普通駕照駕駛! 高性價比的「VI...
-
本田推出全新「Super Cub」! 沒有「時速30公里限制」的強勁「原付二種」版本! 深受全球喜愛的「商用機車絕對王者」全面翻...
-
Yamaha「4人座小貨車」超厲害! 全長4.5m級「剛剛好尺寸」&創新「1+2+1」座椅配置!美到不行的「Cross Hub」...
-
豐田全新凱美瑞上市啦!這款擁有超過230馬力的「前輪驅動」運動轎車成為了熱門話題!而美版「GT-S」車型,憑藉其黑色車頂和引擎蓋以及強化的懸...
FB一手車訊粉絲團
FB一改裝車訊粉絲團














Gleezy:sk3826 台灣旅遊必備放鬆 純台正妹推薦 外約高檔美女 在校學生妹18-22歲 小隻馬高中生 纖細美腿 皮膚白嫩女孩 狐媚女人 TG搜sk38266 活動買二送二 買三送一